2 高精度濾油機—是一種預過濾并為系統注油及凈化系統油液的設備
9 濾筒除塵器—安裝方式分分為斜插式,側裝式,吊裝式,上裝式
10 自潔式空氣過濾器—有效過濾掉生產過程排放的含有細小的污染物質
11 袋式除塵器—應用于冶金,鑄造,礦山采掘,化工,水泥建材等
1 自潔式空氣過濾器—適用于空壓站,制氧站,空調送風系統,燃氣輪機等
2 大流量濾芯—大直徑設計,增加納污量,延長使用壽命,降低生產成本
4 燭式過濾器—高效節能,密閉高精,維護簡便,安全可靠等特點
6 天然氣濾芯—應用于天然氣 ,人工煤氣及其他非腐蝕性氣體等
10 LYC系列高精度濾油機—過濾新油,液壓潤滑系統工作時的旁路過濾等
13 濾筒除塵器—安裝方式分分為斜插式,側裝式,吊裝式,上裝式
3 金屬粉末濾芯—采用具有較高機械強度及整體鋼性的新型過濾材料
4 制冷過濾器濾芯—用以濾除較大的雜質,保護油泵,延長濾芯使用壽命
5 吸油過濾器—安裝方便,油通能力大,阻力小,更換濾芯方便等優點
7 壓力管路過濾器—應用于重型機械,礦山機械,冶金機械等液壓系統
8 大流量濾芯—大直徑設計,增加納污量,延長使用壽命,降低生產成本
10 PP微孔折疊濾芯—應用于電力,反滲透前級,石化,精細化工等領域
11 凝結水濾元—一般應用于電廠凝結水處理系統,過濾器內部安裝濾元
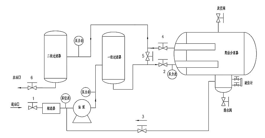
聚結脫水濾油機共有五級過濾系統,集精密過濾及高效脫水兩種功能為一體,脫水效率高、能力強,尤其適應于對油液中大量的水進行分離。聚結脫水濾油機通過顆粒過濾系統的過濾,可將介質的清潔度穩定地控制在系統要求的狀態,以保證油液的清潔度。

關注官方微信平臺
關注官方微博平臺
關注官方百家號
關注官方抖音平臺
關注官方快手平臺
關注官方視頻號平臺
豫公網安備41071102000221號
網站地圖
聯系我們
聲明:新廣告法規定所有頁面信息中不得出現極限化用詞,歡迎廣大消費者監督,發現有任何違反廣告法內容,可投訴至郵箱xxlq@lefilter.com




